Как да намалим риска от съдови заболявания – профилактика и начин на живот
Практична профилактика на съдови заболявания: отказ от цигари, хранене, движение, контрол на кръвно/липиди/диабет и венозна профилактика.
Резюме за пациенти
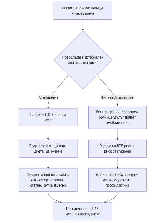
Съдовите заболявания включват както артериални проблеми (инфаркт, инсулт, периферна артериална болест), така и венозни (дълбока венозна тромбоза и белодробна емболия). Най-ефективната профилактика обикновено е комбинация от начин на живот + контрол на рисковите фактори + лекарства само когато има ясни показания.
Най-големите „печеливши“ стъпки при повечето хора са: спиране на тютюнопушенето, редовна физическа активност, хранене тип средиземноморски модел, поддържане на здравословно тегло и добър сън, плюс периодични измервания на кръвно налягане и лабораторен контрол (липиден профил/кръвна захар) според риска.
Медикаменти като антихипертензивни средства и статини са профилактика само при определени стойности/повишен риск и се назначават индивидуално.
За венозната профилактика най-важни са: оценка на риска при хоспитализация/операция, ранно раздвижване и, когато е нужно, фармакологична и/или механична профилактика (компресия).
Какво включваме под „съдови заболявания“ и защо профилактиката е различна
Артериалните заболявания обикновено са свързани с атеросклероза (натрупване на плаки) и тромбоза върху плака: тук най-силните лостове са кръвно налягане, LDL‑холестерол, диабет, тютюнопушене и физическа активност.
Венозните тромбози (ВТЕ: ДВТ/белодробна емболия) по-често се провокират от имобилизация, операции, травми, рак, хормонални фактори и наследствена/придобита тромбофилия; превенцията е силно „ситуационна“ (например около операция или при дълъг полет).
За практиката това означава: ежедневните навици намаляват основно артериалния риск, а венозният риск се покачва при конкретни ситуации — и тогава оценката и мерките трябва да са навременни и целеви.
Начин на живот с най-силни доказателства
Отказ от тютюнопушене
Спирането на тютюнопушенето е една от най-бързо действащите мерки: рискът от коронарна болест и инсулт намалява прогресивно с времето след отказването, а в рамките на години се доближава до риска на непушачи (в зависимост от натрупаните „пакетогодини“).
При хора със сърдечно-съдово заболяване отказването е свързано с значимо по-нисък риск от повторни сърдечно-съдови събития (вторична профилактика).
Практичен старт: определете дата, премахнете тригерите, обсъдете с лекар никотин-заместителна терапия, ако имате силна зависимост; големи анализи не показват убедително повишение на големи сърдечносъдови инциденти от варениклин спрямо алтернативи при реална употреба.
Хранене: средиземноморски модел и по-малко сол
В голямо рандомизирано проучване при хора с повишен риск, средиземноморска диета, допълнена със зехтин или ядки, намалява честотата на големи сърдечно-съдови събития спрямо контролна диета.
Доказателствата са обещаващи (макар не „перфектни“ за всички крайни точки) и подкрепят благоприятни ефекти на средиземноморския хранителен модел върху рисковите фактори и част от съдовите заболявания.
За солта: редуцирането на солта води до измеримо понижение на кръвното налягане, включително при хора без хипертония. А високото кръвно налягане само по себе си е рисков фактор за атеросклероза.
Движение и „седящо време“
Препоръчва се за възрастни 150–300 минути умерена или 75–150 минути интензивна аеробна активност седмично (или комбинация), като „всяко движение е по-добро от нищо“.
Тегло и талия: какво е сигурно и къде данните са „смесени“
Понижаването на теглото почти винаги подобрява кръвно налягане, липидния профил и гликемичния контрол — ключови съдови рискови фактори.
Важно уточнение: при хора с диабет тип 2 голямото RCT Look AHEAD не показва намаление на тежки сърдечно-съдови събития само от интензивна програма за отслабване, въпреки подобрение в рисковите фактори.
Извод за пациента: отслабването е много важна цел, но най-добре работи като част от цялостен план (движение, контрол на кръвно/липиден профил/диабет), а не като „единствена мярка“.
Медицинска профилактика
Кръвно налягане
Хипертонията е водещ модифицируем рисков фактор за инсулт, инфаркт, бъбречно увреждане и периферна артериална болест. Европейските насоки подчертават контрол с промени в начина на живот и лекарства при нужда.
Мета-анализ на индивидуални данни показва, че снижение на систолното налягане с 5 mmHg редуцира риска от големи сърдечно-съдови събития приблизително с 10% (средно, на популационно ниво).
Липиди и статини
Принципът „по-нисък LDL = по-нисък риск“ е стабилен: големи мета-анализи показват, че на всеки 1 mmol/L понижение на LDL рискът от големи съдови събития намалява значимо. (CTT Collaborators, 2010).
За практическите цели и терапевтичните стъпки се ползват съвременните европейски препоръки за дислипидемии, включително актуализации. (Mach и сътр., 2025).
Диабет и съдов риск
При диабет съдова профилактика означава едновременно: контрол на кръвна захар, кръвно, липиди и тегло, плюс избор на медикаменти с доказана сърдечно-съдова полза при подходящи пациенти.
Антиагреганти и антикоагуланти: само при показания
За първична профилактика (без установено сърдечно-съдово заболяване) рутинният прием на аспирин не е стандарт: мета-анализи показват малка редукция на сърдечносъдови събития за сметка на повишен риск от голямо кървене.
При възрастни хора без установено ССЗ (Сърдечно-съдово заболяване), ASPREE показва повишен риск от голямо кървене без съответна полза за първична профилактика.
Антикоагулантите са ключови при определени диагнози (напр. предсърдно мъждене за профилактика на инсулт) и се назначават по определени риск‑скорове и противопоказания и винаги от лекар!
Венозна профилактика
Оценка на риска при болница и операция
Европейските съдови насоки за венозна тромбоза обобщават принципи за поведение при остри събития и профилактика в рискови контексти (вкл. индивидуализиране според рискови фактори).
Компресия и мобилност
Ранното раздвижване след операция и избягването на продължителна неподвижност са „нискорискови и високополезни“ мерки.
При дълги полети (≥4 часа) съществуват убедителни данни, че компресионните чорапи намаляват риска от безсимптомна ДВТ (дълбока венозна тромбоза) и отоци; данните за редки събития като симптомна ДВТ/БЕ (белодробен емболизъм) са ограничени.
Скрининг и кога да посетите съдов специалист
Кога се мисли за ултразвук/ABI/друга диагностика
Еднократният ултразвуков скрининг за аневризма на абдоминалната аорта при мъже 65–75 г., които са пушили или са пушачи, е препоръчан; в Европа ESVS (Еuropean Society of Vascular Surgery) също адресира AAA скрининга и проследяването.
Фокусиран скрининг за периферна артериална болест чрез ABI може да се обсъжда при високорискови групи според съдови насоки; в практиката симптомите и рисковият профил определят нуждата от доплер/дуплекс.
Кога да потърсите съдов хирург
Планирайте преглед, ако имате: болка в прасеца при ходене (интермитентно накуцване), студени крайници, незарастващи рани по краката, внезапен едностранен оток/болка (подозрение за ДВТ), разширени вени с кожни промени или повтарящ се тромбофлебит.


Често задавани въпроси
Трябва ли да пия „нещо за разреждане на кръвта“ профилактично?
Не рутинно. Антиагреганти/антикоагуланти се назначават при конкретни показания, защото увеличават риска от кървене.
Кое е по-важно: диета или спорт?
И двете работят по различни механизми. Ако трябва да започнете с едно: изберете това, което реалистично ще правите всяка седмица; дори умерената активност и малки промени в храненето дават полза.
Компресионни чорапи – нося ли ги „за профилактика“ всеки ден?
Не непременно. Те са полезни при венозни симптоми/разширени вени и в определени рискови ситуации (напр. дълъг полет). За болнична профилактика решението е по протокол и индивидуален риск.
Мога ли да намаля риска без лекарства?
При нисък риск — често да, ако трайно подобрите навиците. При по-висок риск или вече налично съдово заболяване обаче лекарствата (за кръвно, LDL, диабет) добавят доказана защита.
Заключение
Профилактиката на съдови заболявания не е „детокс“, а система: спиране на цигарите, движение, здравословно хранене с по-малко сол, контрол на кръвно/LDL/захар, плюс целева венозна профилактика при операции/имобилизация. Това са мерки с най-силни доказателства и най-голям ефект на популационно ниво.
Източници:
ESC CVD Prevention Guidelines 2021 (Visseren FLJ et al.)
DOI: 10.1093/eurheartj/ehab484
PubMed: https://pubmed.ncbi.nlm.nih.gov/34458905/
ESC toolbox SCORE2: https://www.escardio.org/guidelines/practice-tools/cvd-prevention-toolbox/score-risk-charts/
ESH Hypertension Guidelines 2023 (Mancia G et al.)
DOI: 10.1097/HJH.0000000000003480
PubMed: https://pubmed.ncbi.nlm.nih.gov/37345492/
Blood pressure lowering IPD meta-analysis (Rahimi K et al., 2021, Lancet)
PubMed: https://pubmed.ncbi.nlm.nih.gov/33933205/
ESC/EAS Dyslipidaemias Focused Update 2025 (Mach F et al.)
DOI: 10.1093/eurheartj/ehaf190
Article: https://academic.oup.com/eurheartj/article-lookup/doi/10.1093/eurheartj/ehaf190
CTT Collaborators intensive LDL lowering meta-analysis (2010, Lancet)
PubMed: https://pubmed.ncbi.nlm.nih.gov/21067804/
PREDIMED Mediterranean diet RCT (Estruch R et al., 2013; 2018)
DOI 2013: 10.1056/NEJMoa1200303
DOI 2018: 10.1056/NEJMoa1800389
Cochrane Mediterranean diet review (Rees K et al., 2019)
DOI: 10.1002/14651858.CD009825.pub3
WHO Physical activity guidelines (Bull FC et al., 2020)
PubMed: https://pubmed.ncbi.nlm.nih.gov/33239350/
WHO guideline PDF: https://iris.who.int/server/api/core/bitstreams/faa83413-d89e-4be9-bb01-b24671aef7ca/content
Smoking cessation benefits timeline (WHO Q&A)
https://www.who.int/news-room/questions-and-answers/item/tobacco-health-benefits-of-smoking-cessation
Cochrane smoking cessation for secondary prevention (Wu AD et al., 2022)
DOI: 10.1002/14651858.CD014936.pub2
Aspirin primary prevention meta-analysis (Zheng SL, Roddick AJ, 2019, JAMA)
DOI: 10.1001/jama.2019.2915
ASPREE trial (McNeil JJ et al., 2018)
DOI: 10.1056/NEJMoa1805819
NICE NG89 VTE prevention in hospital
https://www.nice.org.uk/guidance/ng89
2024 surveillance: https://www.nice.org.uk/guidance/ng89/resources/2024-exceptional-surveillance-of-venous-thromboembolism-in-over-16s-nice-guideline-ng89-pdf-19763314152901
ESVS Venous Thrombosis Guidelines (Kakkos SK et al., 2021)
DOI: 10.1016/j.ejvs.2020.09.023
PubMed: https://pubmed.ncbi.nlm.nih.gov/33334670/
PDF:https://www.angiolsurgery.org/society/organisations/esvs/guidelines/ESVS-Guidelines-Venous-Thrombosis-2021.pdf
Cochrane compression stockings for long flights (Clarke MJ et al., 2021 update)
DOI: 10.1002/14651858.CD004002.pub4
AAA screening (USPSTF, 2019)
Recommendation: https://www.uspreventiveservicestaskforce.org/uspstf/recommendation/abdominal-aortic-aneurysm-screening
PubMed: https://pubmed.ncbi.nlm.nih.gov/31821437/
ESVS AAA guideline (Wanhainen A et al., 2019): https://www.ejves.com/article/S1078-5884(18)30698-1/fulltext
📩 Получавайте полезна медицинска информация
Абонирайте се за нашия newsletter, за да получавате:
- нови статии
- лекарски препоръки
- актуална и достоверна информация за съдовото здраве
👉 Без спам. Само медицинско съдържание, насочено към пациенти.
